决赛动员会|第七届“紫金奖·建筑及环境设计大赛”决赛筹备拉开帷幕
| 发布:2020-11-18 |
1678




▲动员会现场

为“紫金奖·文化创意设计大赛”的专项赛事之一,建筑及环境设计大赛历时七年迭代创新,参赛范围不断拓展,影响力不断提升。
大赛自举办以来,从未停下探索的脚步,努力将赛事打造成为一扇窗口,立足专业性与社会性融合的定位,让公众走近设计师,将创意的魅力传递给公众,最终实现设计服务生活、服务现实改善,推动设计的创意创新和建筑文化的社会普及。

▲往届决赛现场
2020年,第七届“紫金奖·建筑及环境设计大赛”以“健康家园”为主题,围绕现实空间的健康、安全和可持续发展,通过有思考、有温度、有品质的创意设计,引领健康生活方式、改善健康福祉,从物质、精神和社会等层面构筑人人共享的“健康家园”。
本届大赛共收到有效作品1678项,同比增长13.76%;其中学生组1045项,职业组613项,公众组20项。
经过专业评审,学生组、职业组获得优秀作品奖一等奖的共计20项作品,入围决赛角逐“紫金奖”金、银、铜奖。

为加强工作组织,明晰决赛阶段选手有关准备事项及要求,11月17日,大赛主办方召开第七届“紫金奖·建筑及环境设计大赛”决赛动员会。

▲动员会现场
来自主办方和决赛承办单位的相关负责人就决赛评审规则、活动流程、方案完善、资料准备、现场呈现等方面,为选手进行了详尽的分析和解读。

▲决赛说明与参赛辅导
▲参赛者现场记录
动员会上,参赛选手踊跃提问,就答辩要求、配合事项、日程安排等问题与主办方进行了充分交流,现场气氛一片热烈。

▲参赛者与主办方交流
同时,会上还通过现场抽签的方式,分组(学生组和职业组)确定了决赛出场顺序。
学生组现场抽签▼

职业组现场抽签▼



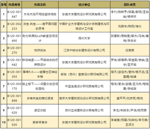
学生组

▲ 按出场顺序

职业组

▲ 按出场顺序

文 字 | 廖静静
-------------------------------------------------------------------------------



