第七届紫金奖建筑赛银奖作品 | 脚手架革命:东南大学建筑设计研究院有限公司
| 发布:2021-03-12 |
3019

第七届“紫金奖·建筑及环境设计大赛”以“健康家园”为主题,吸引了320所高校,346个设计机构,6841人参赛,共征集到方案1678项,评选出紫金奖18项和其他各类奖项235项。
回顾此次比赛,参赛选手积极尝试,创新构筑,创作出有思考、有温度、有品质的设计。
为此,我们精心策划了第七届紫金奖获奖作品系列分享,将18个优秀作品集结成篇,让选手们自己来讲述他们的创作历程,剖析方案的闪光点。


作品编号 | B120-001626
作品名称 | 脚手架革命
设计机构 | 东南大学建筑设计研究院有限公司
主创人员 | 李美慧、拓展、刘政和、李元章、王贤文
获奖情况 | 紫金奖银奖、优秀作品奖一等奖
◎作品视频
◎ 主创人员




选题之时,我所居住的小区正在进行外立面出新,道路变得拥堵,自行车摆放得更加无序,施工工人在窗外走动,脚手架易攀爬导致居民夜间不敢开窗,这些问题都曾在那段时间困扰我。小区楼下往日人声鼎沸的商铺,也因为脚手架变得门可罗雀。那时我想,是否可以进行一些改造,让这个阶段的生活也保持应有的美好。我们希望以脚手架革命为契机,在施工期间为人们提供健康便利的生活。
方案讨论

在老小区改造的浪潮之下,脚手架作为辅助工具,给日常生活带来的负面影响成为不可回避的话题。阻碍交通、影响通风采光、影响底层商家营业等等,都是脚手架受人诟病之处。本作品中脚手架的革命性改变体现在其对不同时段生活的适应性,在满足施工要求的前提下,消弭负面影响,转为积极影响。

多种组合模式

我们的设计策略是在满足脚手架基本功能的基础上,以尽量小的改造,灵活满足施工人员和住户日常生活的双重需求。
结构优化,增强施工安全性

竖向交通,保证快速逃生

在基本框架的基础上,根据住户、商户、行人、工人等不同群体,设计不同类型的附加面层,并进行节点设计。保证不同模块可以在施工和非施工状态之间灵活转换,以满足不同群体的不同需求。
分时使用,避免相互干扰
于行人,利用沿街脚手架设立一定的休憩座椅,面层设置绘画展,以促交流;于商户,防止招牌遮挡,建立外立面招牌挂面,门前利用脚手架形成吧台,吸引人流;于住户,设置脚手架夜间闭户模式,利于通风,益于防盗,若疫情期间施工突然停止,还可在满足防护安全的前提下将脚手架作为室外活动平台;于工人,脚手架午休模块可以同时满足午休和私密需求;于社区,脚手架灵活可拆卸的单元杆件,形成社区活动单元,为老旧小区的社区活动提供空间。
灵活多变,满足不同层高模数需求
立体拼接自行车棚等设计,将被占用的停车空间还给居民。而对于脚手架材质及色彩的改造,则为城市美学贡献力量。


作品图版


主创团队作品自述
问:本次设计难点是什么?是如何解决的?
李美慧:设计难点在于单元脚手架的构造形式以及与各种社区人群需求的匹配。一轮、两轮、三轮的讨论,让我们希望的脚手架形象呼之欲出——既满足日常施工,可灵活拆卸,又能满足不同时段的生活需求,美观安全。在工作间隙进行的脚手架设计似乎在一点点接近我们想要的模样。设计无止境,我们的方案实现了改善健康人居的小小设计理想。
问:为什么选择手脚架作为设计对象?
王贤文:每一个阶段的健康人居都应受到关注,不能因为脚手架的阶段性特点而忽略其对健康生活的影响。随着人们对人居健康方面的关注度日益提高,脚手架的革命性改造势在必行。
问:参与本次比赛,有什么收获?
刘政和:通过紫金奖建筑赛,我们这些设计师有了一个展示自我的机会,借助紫金奖平台的影响力,我们的设计以及对于社会问题的思考能够得到更多人的关注。


决赛现场


脚手架是施工现场常见的设施,具有临时性、可变性、模块化和易搭建等使用特征。作品通过分析脚手架在工程建设使用过程中存在的诸多问题,提出了采用不同填充模块面板,定义不同的空间属性,满足多功能使用需要的设计策略。这一理念对于利用城市空间既有要素,变消极为积极,丰富公共空间的构成,具有一定的启发性,特别是在应对疫情等突发状况中,“脚手架革命”具有快速简便和多样灵活的实用可操作性。

编 辑 | 廖静静
审 核 | 何伶俊 叶精明 徐奕然 申一蕾

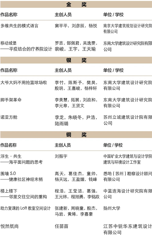
第七届“紫金奖·建筑及环境设计大赛”
决赛(综合评审)获奖名单【职业组】




▲第七届紫金奖建筑赛银奖作品 | 大爷大妈不用抢篮球场啦:东南大学建筑设计研究院有限公司
▲第七届紫金奖建筑赛银奖作品 | 分·风·封——华南海鲜市场综合空间优化设计:华中农业大学
▲第七届紫金奖建筑赛银奖作品 | 生活与生鲜——平疫结合的菜场改造:东南大学
▲第七届紫金奖建筑赛金奖作品 | 移动城堡——平疫结合的疗养院设计:东南大学建筑设计研究院有限公司








